欢迎来到成盛金波官网,成盛金波是一家生产LED开关电源厂家,品质保障,欢迎咨询!
安徽成盛金波光电科技有限公司
研发 / 定制 / 来料 / 生产 / 销售 - 供货充足
咨询热线: 181-3002-1987
当前位置: 主页 > 新闻资讯 > 技术支持 » 一般故障判断、排除
作者:小编 阅读量:次 发表时间:2022-06-21 17:35
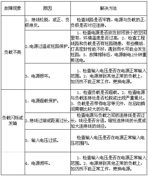
注:
检查电源是否正常的正确方法是把怀疑不良的电源接到别的正常的负载上,看电源是否能正常工作,如电源能正常工作,则说明它之前接的负载有问题,如不能正常工作,则说明电源有问题。
有时用户发现负载不亮了,换一台电源后负载亮了,就判断电源是坏的,这时往往会出现误判。因为负载出现短路电源就会停止工作,但负载短路有时是隐性的,会出现有时短路有时不短路,或者下雨的时候短路,雨水干了后不短路的现象。所以通过更换电源来判断电源好坏是不科学的,并且这样还会留下安全事故上的隐患。
上一篇:电源被误判不良常见情况
下一篇:暂无
安徽成盛金波光电科技有限公司,前身成立于1993年,坐落在珠海,主要研发、生产LED开...
一般故障判断、排除
电源被误判不良常见情况
电源使用注意事项
LED灯功率测试误区
QQ:435530264
电话:181-3002-1987
手机:199-6548-0840
地址:合肥市新站区淮海大道1188号